Climate in Climate Economics

The Climate in Climate Economics

Deep Learning for Integrated Assessment Models

Carbon Tax Rules

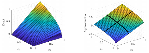
Using ML to Compute Constrained Optimal Carbon Tax Rules

Machine learning methods for optimal carbon taxation policy

Dynamic Incentive Problems

Machine Learning for Dynamic Incentive Problems

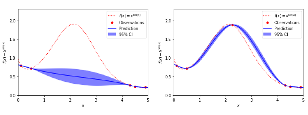
Gaussian processes for dynamic economic modeling · Conditionally accepted, Review of Economic Studies

Deep Equilibrium Nets

Deep Equilibrium Nets

Neural network approach to computing economic equilibria

Climate Emulators

Building Interpretable Climate Emulators for Economics

Interpretable ML models for climate-economy integration

Deep Surrogate Finance

Deep Surrogates for Finance: Option Pricing

Deep learning surrogates for financial applications

Self-Justified Equilibria

Self-Justified Equilibria: Existence and Computation

Computational methods for self-justified equilibria

HDMR

High-Dimensional Dynamic Stochastic Model Representation

HDMR methods for high-dimensional economic models

Sparse Grids

Sparse Grids for Dynamic Economic Models

Handbook chapter with code on sparse grid methods

SQUIC

SQUIC

Second-order, L1-regularized maximum likelihood method for performant large-scale sparse precision matrix estimation. Shared library (libSQUIC) for Linux and macOS with APIs for Python, R, and C++.

Carbon Taxation

Can Today's and Tomorrow's World Uniformly Gain from Carbon Taxation?

Replication code for the carbon taxation study